创造与魔法英雄是一款高自由生存RPG手游,游戏采用3D引擎制作而成,游戏画风真实细腻,人物角色立绘精致,游戏中玩家不仅可以以改造环境,自由建造房屋、道路、城池、城邦甚至国家,同时还能探险,交友、副本、换装,在这里玩家可以发挥出最大的想象力,建造出一个只属于自己的世界。家园中的所有人可以共享一些道具一起建造自己的家园房屋,培养玩家的团队合作精神,致力于带给你更具焕然一新的创作类经营养成游戏体验。
1、无限的创造空间
海边的别墅,山巅的城堡,野外生存的工具,航行于海的大舟,一切的一切。只要你喜欢,都能创造出来,只要有创意就能做得与众不同。
2、探索未知的权利
和朋友一起组建部落,建设自己想要的城郭。独自隐居山林,茅屋一舍,田园湖泊。做自己设计的衣服,建自己喜欢的建筑。你要探索的,不仅仅是游戏设计者留下的遗迹,更多是玩家自己建造的奇迹。
3、体会收获、驯服的快感
装备打造?宠物养成?NO,没那么简单。这里的衣服都需要你自己一针一线去缝制,你甚至需要自己去薅羊毛。这里的宠物,都需要去野外狩猎、喂食、驯养,还可能被大象踩在脚底,一定要谨慎猎捕。
4、打破秩序的自由
这世界本来一无所有,因为你变得有了生机。因为玩家的聚集变成村落,因为城堡的建立变成王国。这里没有设计者强加的规则,规则只会由玩家之间约定而成。交易规则、交友规则、外交规则、战争规则,都将出于玩家之间。
对于很多新手来说魔法棒都不知道怎么用
图案该怎么画 一旦会用魔法棒了魔法棒的魔法可是大有帮助
第一个图案

一个圆圈 功能☞回血 对于打架 没血用这个魔法效果奇佳 也是好战分子的热门魔
第二个图案

一个三角形 功能☞对着树释放可以变出树人对着石头释放可以变出石头人前期新手打食物有很大帮助
第三个图案

一个闪电标志 这个魔法没有多大用处 拿出来玩玩是可以的所以不做过多介绍
第四个图案

一个倒立的V 这个魔法很实用一些险要地形很高出地形 有了这个魔法我们就可以轻松飞上去或者下来了
第五个图案

一个正方形 这个图案有三个功能☞对着地面释放可以加速 对着红名或者紫名放可以释放冰牢困住他们。
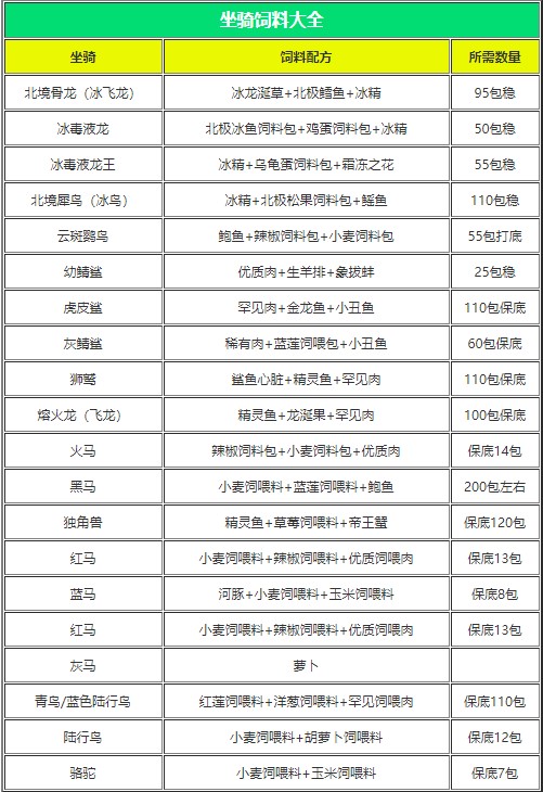
云斑鹦鸟6个小时才会刷新一只,而且刷新地址诸多。
云斑鹦鸟资质:
速度 6500~8000
飞行速度 8000~9000
负重 35~45

云斑鹦鸟刷新点:
1、南极星灯塔(2295,2173)
2、雪山(8072,15477)
3、海角山林(8135,7115)
4、火山(9195,8831)
5、落叶森林上边(13133,10020)
6、旧晨雾森林(14623,15689)
7、银月丘陵(16364,16494)

注意:
捕获云斑鹦鸟还需要准备饲料,击晕以后饲养50-60包饲料就能成功驯服。
饲料:
鲍鱼+辣椒饲料包+小麦饲料包(最低55包)
刷新时间:
大概6个小时一只,每一次刷新有2~3个刷新点会任意刷新,不要只蹲一个点。

一、坐骑类
1、红马饲料:优质饲喂肉+饲喂料小麦+饲喂料辣椒(它吃10包饲料)
2、蓝马饲料:河豚+饲喂料小麦+饲喂料玉米(它吃8包饲料)
3、黑马饲料:饲喂料蓝莲花+饲喂料小麦+鲍鱼(它吃52~101包饲料)
4、骆驼饲料:饲喂料玉米+饲喂料小麦小麦宠物粮(它吃6包饲料)
5、陆行鸟饲料:饲喂料小麦+饲喂料胡萝卜胡萝卜饲料(它吃10包饲料)
6、蓝色陆行鸟(青鸟)饲料:饲喂料红莲花+饲喂料洋葱+罕见饲喂料(它吃101包饲料)
7、独角兽饲料:饲喂料草莓+精灵鱼+帝王蟹(它吃100~200包饲料)
8、毒液龙饲料:饲喂料毒蘑菇+鸡蛋+稀有饲喂肉(它吃17~21包饲料)

二、世界Boss类
1、猛犸饲料:松果+饲喂料胡萝卜+大龙虾(它吃12包饲料)
2、雪猛犸饲料:饲喂料玉米+饲喂料土豆+大龙虾(它吃12包饲料)
3、霸王龙饲料:松露+优质饲喂肉+饲喂料土豆(它吃12包饲料)
4、暗黑霸王龙饲料:象拔蚌+罕见饲喂肉+稀有饲喂肉(它吃40包饲料)
5、水池龟饲料:三文鱼+鲶鱼(它吃13包饲料)
6、岩浆龟饲料:大闸蟹+鲤鱼(它吃13包饲料)
7、巨猿饲料:香蕉+松果+大闸蟹(它吃16包饲料)
8、上古鳄鱼饲料:鲍鱼+桂鱼+章鱼腿(它吃40包饲料)

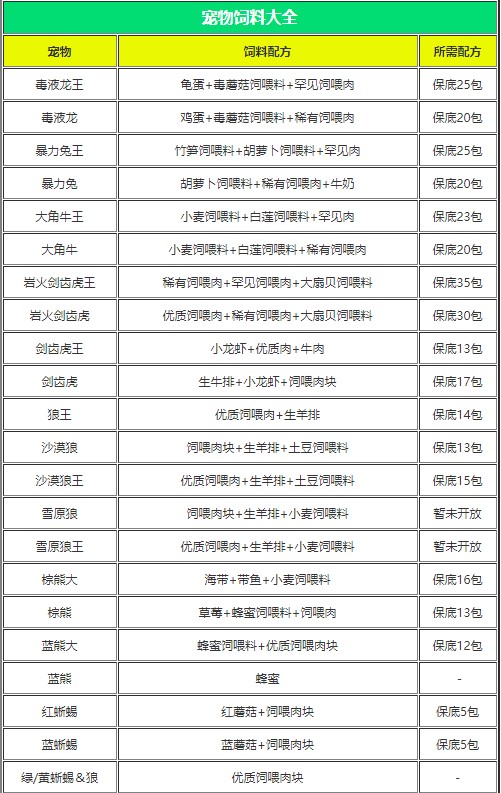
三、宠物类
1、暴力兔饲料:稀有饲喂肉+饲喂料胡萝卜+牛奶(它吃17~21包饲料)
2、暴力兔王饲料:罕见饲喂肉+饲喂料萝卜+饲喂料竹笋(它吃20~25包饲料)
3、剑齿虎饲料:小龙虾+饲喂肉+生牛排(它吃15~17包饲料)
4、剑齿虎王饲料:小龙虾+优质饲喂肉+生牛排(它吃15~17包饲料)
5、小黑虎饲料:优质饲喂肉+稀有饲喂肉+饲喂料大扇贝(它吃17~21包饲料)
6、黑虎王饲料:罕见饲喂肉+稀有饲喂肉+饲喂料大扇贝(它吃20~25包饲料)
7、孤狼/狼王饲料:优质饲喂肉+生羊排(它吃10包饲料)
8、沙狼饲料:饲喂肉+生羊排+饲喂料土豆(它吃10包饲料)
9、沙狼王饲料:优质饲喂肉+生羊排+饲喂料土豆(它吃15包饲料)
10、雪原狼饲料:饲喂肉+生羊排+饲喂料小麦
11、雪狼王饲料:优质饲喂肉+生羊排+饲喂料小麦
12、红蜥蜴饲料:红蘑菇+饲喂肉(它吃5包饲料)
13、蓝蜥蜴饲料:饲喂肉+蓝蘑菇(它吃5包)
14、绿蜥蜴/黄蜥蜴/狼饲料:优质饲喂肉(未加工)
15、棕熊/棕熊大饲料:饲喂肉+饲喂料蜂蜜+草莓(它吃13~15包饲料)
16、蓝熊饲料:蜂蜜(未加工)
17、蓝熊大饲料:优质饲喂肉+饲喂料蜂蜜(它吃10~12包饲料)

四、家畜类
1、荒原牛饲料:甘蔗+苹果+饲喂料小麦草料(它吃6包饲料)
2、猪饲料:黄豆(未加工)
3、大角牛饲料:白莲花+饲喂料小麦+稀有饲喂肉(它吃17~21包饲料)
4、大角牛王饲料:饲喂料白莲花+饲喂料小麦+罕见饲喂肉
5、小乌龟饲料:饲喂料小麦+鲤鱼初级鱼饲料(它吃4包饲料)
6、红猪饲料:饲喂料黄豆+饲喂料小麦黄豆宠物粮(它吃10包饲料)
7、鸡/奶牛/绵羊/公牛饲料:小麦(未加工)

五、其他
1、高级饲料:胡萝卜饲喂料+小麦饲喂料+土豆饲喂料
2、饲喂烹饪:生牛排+饲喂肉块
3、黄豆宠物粮:黄豆饲喂料+小麦饲喂料
4、中级鱼肉饲料:鲶鱼+河豚
5、高级鱼肉饲料:带鱼+海带+小麦饲喂料
6、饲喂草料:苹果+小麦饲喂料+甘蔗
7、蜂蜜蜜饯:蜂蜜+小麦饲喂料+甘蔗
8、麻辣饲料:土豆饲喂料+黄豆饲喂料+辣椒饲喂料
注意:
①所有饲喂料都需要5个普通食材制作成1个;
②所有饲喂料都可在工作台里的道具选择制作;

v1.0.0810版本
修复部分已知游戏bug