移民局app由国家移民管理局官方推出,提供出入境记录查询、证件预约、政策解读等核心服务,支持护照、港澳通行证、居留许可等业务在线办理进度跟踪,数据实时同步公安系统。界面简洁、操作便捷,全程无广告、无第三方插件,保障用户信息安全与办事效率,官方直连公安数据库,出入境记录精准可查,支持近10年历史数据导出。
1、打开移民局app,来到软件首页,点击“出入境记录”;

2、新用户需先注册账号,然后登录;
3、登录账号后,然后点击查询;

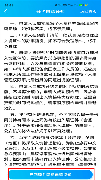
1、打开移民局app,在首页点击“预约申请”;

2、进入预约申请,查看相关信息,点击下方的已阅读并同意申请须知进入;

3、选择办证受理省份;

4、选项输入相关个人信息,点击下一步,申请预约办理相关的业务即可。

4、这时软件会提示用户进行实名,按照要求完成,然后再次点击查询即可。
1、提供往来港澳台旅游签注申办服务
申请人可以在线申请赴港澳台个人旅游签注、团队旅游签注,在线选择办理地点,线上审批通过后,到办理地点缴费并打印签注;
2、提供证件申请进度查询服务
申请人可在线查询本人申办的普通护照、往来港澳通行证、往来台湾通行证等办理进度情况;
3、提供证件预约申请服务
申请人可以在线预约申请护照、往来港澳通行证及签注、往来台湾通行证及签注,在线填写申请表,预约办理时间和地点;
4、提供证件信息查询服务
申请人可在线查询本人所持普通护照、往来港澳通行证、往来台湾通行证的证件号码、证件有效期等信息;
5、提供出入境记录查询服务
申请人可在线查询本人近10年内因私出入境记录情况,并可生成可信电子文件下载打印;可在线查询本人往来港澳签注和前往台湾签注有效剩余次数;
6、提供办事指引查询服务
申请人可在线查询全国各地出入境办理大厅的办公地址(地图位置)、办公时间、咨询电话等;可在线查询各类服务指南等。
移民局app人脸识别老是不行怎么办?
人脸识别认证失败原因
1、网络问题,如果设备网络不好或者是没有链接上网络,录入数据无法上传到设备终端,导致人脸认证失败。
2、光线问题,设备在光线昏暗和强光照射下,设备无法识别清晰人脸图片,长时间识别不到会导致认证失败。
3、软件问题,系统推送最新系统更新后,如果设备没有更新继续使用,人脸识别时就会认证失败,因为系统未更新导致数据没办法传送到终端。

人脸识别一直认证失败怎么解决?
一、开启手机相机权限
当人脸识别时出现“摄像头拍不到”、“无法上传身份证照片”等问题时,主要原因在于用户刚进入软件时,禁止了软件使用相机功能,拒绝了相机访问软件功能,只要在系统中设置里面重新开启权限即可。
二、拍照一定要清晰
在拍照时,拍照环境要避免昏暗或者是光线过强的地方,同时与拍摄角度也有一定关系,避免光反射问题,应尽量保持水平面。
三、要充分暴露真实的自己
为了避免让人钻空子,有时人脸识别采用了动态视频进行识别,所以在识别时根据提示进行眨眼睛、张张嘴等操作,然后有大面积刘海、帽子、及眼睛等,必要时可以处理一下,因为这些也可能导致人脸识别错误。
四、及时到公安机关更新照片信息
如果以上原因都排除了,那么很可能就是你如今的面貌与之前在公安身份信息的照片信息差别太大或者是有效期到了失效了,以至于信息核对不上,最后导致人脸识别认证失败。如果是这个原因,那么用户就需要去公安或者办证中心更新自己的身份照片信息。
v4.2.7版本
为您优化了体验细节。